公告编号:LXZC2022112801
福建龙溪轴承(集团)股份有限公司属漳州市属重点国有控股上市企业。现因生产需要,拟采购内孔珩磨机床壹台,根据我司管理制度要求,拟采取内部邀请招标方式确定供应商。现欢迎潜在合格的供应商前来报名,参与该项目投标。
一、投标报名人的资格要求:
1.依法注册,具有独立法人的实体注册企业,具备履行合同所必需设备和专业技术能力的制造商、经销商、代理商;
2. 近三年与本项目相同或相类似的设备销售业绩。
二、报名须知
1.报名时间:2022年12月08日至 2022年12月14日。(上午:8:30~11:30、下午:14:00~17:00,法定节假日、双休日除外)
2. 报名方式:邮箱报名,参与投标的申请人须将公司的营业执照复件及近三年与本项目相同或相类似的设备销售业绩(列表用户名称、销售货物名称规格、数量、交货日期、运行状况,合同截图作为证据)加盖公章(如果是代理商还要提供制造厂家提供的代理授权书或代理授权证明)发至采购人指定邮箱,并写明“内孔珩磨机床”采购与安装项目报名资料、公司名称、属地、项目联系人姓名、手机号码”。
3. 咨询电话:0596-2072080(商务)、0596-2025362(技术)每天上午 8:30至11:30 ,下午 14:00至 17:00(北京时间,法定节假日、双休日除外 )。
三、获取招标文件时间: 2022年12月15日。
四、获取招标文件方式:采购人将以电子邮件的形式发给各投标人。
五、采购技术要求:详见附件
六、采购单位:福建龙溪轴承(集团)股份有限公司
联 系 人:黄先生
邮箱:huangwx@xuncuxt.com
地址:福建省漳州市龙文区小港北路32号 邮编:363005
福建龙溪轴承(集团)股份有限公司
2022年 12月 08日
附件:
关节轴承内孔珩磨机床技术要求
一、主要技术参数
1)简介:
内孔珩磨机床,数量2台。
项目预算:约12.6万元(包含运费、税费等费用)
交货期:收到预付款后1个月。
2)加工范围:
珩孔范围: Ф3-Ф60mm ;往复行程: 0-160mm ;最大珩孔深度: 200mm
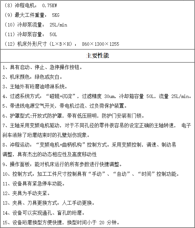
3)设备主要功能、配置要求及技术指标:
4)工艺要求:
5)工装清单:
相应型号夹具工装一套、珩磨条一套。
6)验收型号
以上述工艺所示型号GEU250.02为例,如因生产原因,无法提供试件,由甲方另提供设备加工范围内的产品,请乙方提前与甲方确认加工试件型号。
7)设备技术要求未尽方面可按国家及行业标准配置并以满足甲方工艺技术要求为准必要时及时与甲方沟通。
二、设备技术要求总则
1、本技术要求为最低限度的技术要求,并未对一切技术细节做出规定,也未充分引述有关标准和规范的条文,供应商应保证提供符合或优于本技术规格书和有关工业标准的优质产品。
2、具备良好的人机对话功能,可全自动运行。设备节能环保、安全,操作维修方便,造型美观,运行稳定、可靠。
3、设备及其配套的零部件须保证是全新的,零部件、电气元件需选用国际品牌、国内驰名品牌。
4、设备服务要求:供方在按上述供货范围提供设备的同时,须提供与之相应的伴随服务。包括:技术资料、安装调试、现场试运行、技术支持、技术服务、技术培训等,以及在文中未提及的、隐含的其他必须由供方提供的相关服务。
5、所用的电气材料必须是中国强制性产品认证(CCC)的产品
三、设备电气安装技术规范要求:
(一)配电箱要求
1、箱体牢固,密封,防尘,防水。
2、箱门转动灵活,接地可靠,接地点应标以接地符号。
3、门锁操作灵活可靠,能开门断电。
4、过渡接线箱的防护盖要密封防护。
(二)电气元器件要求
1、各电器元器件标识与电气原理图的标准电气符号相一致,并粘贴于易见处。
2、元器件固定牢固,安装位置必须与布局图相一致。
(三)线路部分要求
1、每条线缆都应有与电气原理图相一致的线号标记,线号清晰、齐全且不易褪色和脱落,线号排序遵循顺序原则。
2、导线截面积和颜色应符合电气规范要求。
3、布线方面要求美观、整洁、线与线之间排列平行不得交叉,线束、线管布置要平直。
4、强电、弱电的线路要分开布置,不得在同一束或者同一槽内敷设。
5、连接器件与线缆连接时护套应固定在线头上,保证线缆不受力。
6、电箱内的线缆应采用线槽平面布置。
7、机床外围线缆、线管要保持平直,线管间要平行,线管要编号齐全,管线头应紧固,管内线路严禁有中间接头。
8、各种线路的进出口处都应采取穿保护套,以防止损伤。
(四)安全方面
1、机床要配置容量合适的断路器作为设备电源总开关,并要求用户电源进线直接接到总开关的进线端,并在合适位置配置电源指示灯。电源总开关接线应遵循上进下出原则,确保安全;总进线端接线处应留有足够的线缆安装空间。
2、由多台设备或控制柜组成的生产线,用户仅提供一路电源总进线。
3、机床要有总接地端子排,所有的保护接地线均接在该端子排上,同时还要有专用的总接零端子排,所有的工作零线均接在该端子排上。
4、每一处有电气线路、电气元器件安装的位置均要实施保护接地以确保所有不带电的金属外壳均可靠接地保护。
5、每一个负载均应配置相应保护元件,以防止过载、短路或对地。
6、控制线路应配置相应保护元件。
(五)随机电气技术文件
1、电气原理图,纸质版和电子版各一份。
2、相关主要电气控制单元的操作说明书。
3、PLC和触模屏的编辑软件(电子版)。
4、PLC程序、梯形图,纸质版和电子版各一份;触模屏程序,纸质版和电子版各一份。
5、所有电器元器件的清单,包括型号、规格、生产厂家、数量等信息。
6、相关技术参数表,如包括但不限于变频器、伺服驱动器。
7、调试运行正常后的程序(系统及PLC)备份一份(优盘或者其他介质)。
(图例)
四、售后服务、培训和技术资料等
1.全套设备运输、安装调试均由供货方负责,用户配合并实行交钥匙工程。(我司给以必要配合实施)
2.设备到达用户所在地后,在接到用户安装通知后7个工作日内执行免费安装、调试和培训;人员培训是指设备操作培训,直到操作工会为止。。
3.保修:供方须拥有专业资深维修工程师。在设备保修期内不收取零部件及其它费用(人为损坏因素除外),实行保修服务,并提供设备终身售后服务。
4.设备保修期满之后,应提供广泛而优惠的技术支持及备件的供应。
5.维修响应:接到用户通知后,8小时内做出响应,48小时内给出明确解决方案,遵循尽量在最短时间内为用户解决问题的原则,如需要,在48小时内赶到现场,一般类故障3个工作日内修复,特殊类故障7个工作日内修复。
6. 文件资料:
(说明书满足使用、维护、保养、操作、安全、安装、调整的需要、装订整齐规范。电子版及纸制版一套或选其一,软件部分电子版即可)
中文版设备操作使用和维护手册(纸制版)含电气原理图和接线图、梯形图(含注释)、润滑系统总图、机械原理图、液压原理图、气路原理图、易损件图、管道连接图、设备安装图、工装零件图纸




